epaper43-cover

目錄

綠色球標示目錄分類經營者的話 1
   
綠色球標示目錄分類公平待客  
本公司的公平在心與待客如親-以保險理賠與給付服務為例 2
淺談金融業如何打詐防騙 5
   
綠色球標示目錄分類知識專區  
分享IFRS17下保險業各種準備金提存辦法之修訂與因應 8
   
綠色球標示目錄分類氣候風險  
淺談碳權與碳權交易 12
   
綠色球標示目錄分類新商品介紹  
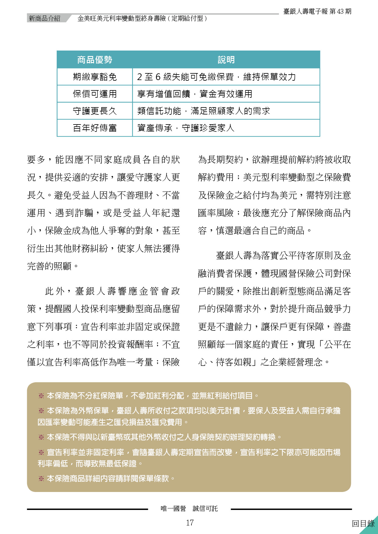
金美旺美元利率變動型終身壽險(定期給付型) 16
   
綠色球標示目錄分類公司活動  
臺銀人壽「金融愛心公益嘉年華」 22
攜手世界和平會協辦「搶救受飢兒」兒童戲劇慈善公演 23
2024 綠化植樹月「龍來植樹 淨零森活」活動 24
榮獲保險信望愛最佳社會責任及最佳整合傳播獎 25
臺銀人壽勉勵向學 新增保戶子女助學金 幫助更多莘莘學子 26
   
綠色球標示目錄分類ESG生活  
親子共尋陽明山原始的火山秘境:磺嘴山& 四磺子坪地熱發電廠簡介 27

 

epaper43_01 回目錄 epaper43_02 回目錄 epaper43_03 回目錄 epaper43_04 回目錄 epaper43_05 回目錄 epaper43_06 回目錄 epaper43_07 回目錄 epaper43_08 回目錄 epaper43_09 回目錄 epaper43_10 回目錄 epaper43_11 回目錄 epaper43_12 回目錄 epaper43_13 回目錄 epaper43_14 回目錄 epaper43_15 回目錄 epaper43_16 回目錄 epaper43_17 回目錄 epaper43_18 回目錄 epaper43_19 回目錄 epaper43_20 回目錄 epaper43_21 回目錄 epaper43_22 回目錄 epaper43_23 回目錄 epaper43_24 回目錄 epaper43_25 回目錄 epaper43_26 回目錄 epaper43_27 回目錄 epaper43_28 回目錄 epaper43_29 回目錄 epaper43_30 回目錄 epaper43_31