目錄 |
|
![]() |
1 |
![]() |
|
臺銀人壽防詐政策及案例分享與臺灣金控金融論壇交流 | 2 |
![]() |
|
打造企業最重要的資產-人力資源 | 6 |
![]() |
|
理賠聯盟鏈 快速又方便 | 10 |
![]() |
|
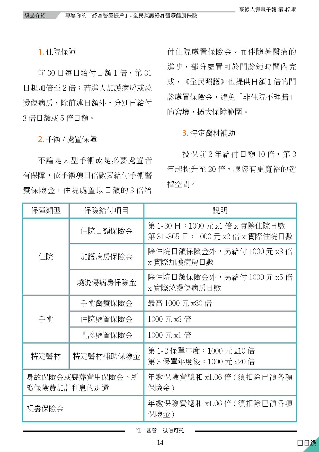
專屬你的「終身醫療帳戶」-全民照護終身醫療健康保險 | 13 |
![]() |
|
攜手喜樂小兒麻痺關懷協會 與礙同行 溫暖傳愛 | 18 |
攜手「親愛愛樂」用音樂說故事 傳遞原鄉希望 | 19 |
從眼睛到心靈 用保險照見幸福 榮獲保險信望愛三大獎 | 20 |
以愛為本 培育學子:臺銀人壽獎助學金與保戶關懷同行 | 21 |
獲卓越保險評比ESG、防詐、風險管理、產品創新四項大獎 | 22 |
![]() |
|
台北近郊山青水藍的溪景步道:北勢溪古道、灣潭古道 | 23 |
愛照顧人的煮雲貓 -長期照顧者的故事 | 27 |
量子加密對金融保險業的衝擊與應對 | 31 |